針對此事件,原能會在接獲台電公司通報後,隨即派員赴現場視察確認未造成輻射異常外釋情形,並針對核一廠燃料水棒連接桿異常處理三階段,包括異常燃料檢修挪移作業、後續燃料吊運作業及專案報告(含肇因分析、運轉期間安全評估、爐心安全分析)等進行審查及視察,同時邀請學者專家組成專案小組,就本案涉及之機械結構、材料、熱流、爐心安全等各方面進行技術性審查。於104年1月5日、1月16日、1月28日、1月30日、2月12日、2月26日、3月18日、4月10日分別召開八次會議,其中1月30日會議中相關技術意見併入2月12日會議紀錄一併函復台電公司。
台電公司於核一廠異常燃料檢修挪移作業前,已依原能會要求提出檢修挪移作業計畫,並考量該作業濳在安全風險及建立防範措施。檢修挪移作業期間原能會亦派員現場查證,確認無輻射異常外釋情形。台電公司已於1月11日將該束燃料從爐心安全退出至用過燃料池。
因應核一廠本次大修後續尚有10束燃料吊運作業,原能會並就台電公司所提後續燃料吊運安全計畫進行審查,要求台電公司需加強查證燃料吊運重量與高度及吊運過程監視,確保燃料吊運作業安全無虞。台電公司已於1月30日完成後續燃料吊運作業,原能會查證相關作業品質文件,均無異常情形。
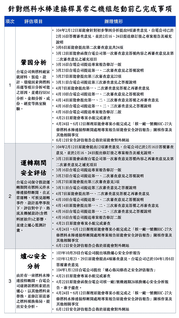
原能會已要求台電公司應就本案提出完整的專案報告,包含肇因分析、運轉期間安全評估(含監測計畫)及爐心安全分析等。原能會專案小組針對台電公司提送報告進行專業技術審查,以確認其評估結果可符合工程評估要求且符合原能會核子反應器設施停止運轉後再起動管制辦法之要求,及相關運轉監測方案可有效執行。台電公司於2月16、24日正式提送「核一廠一號機燃料水棒連接桿斷開處理專案報告」及補充說明,另於3月16日及4月16日分別提送修訂一版、修訂二版,並將原能會專案小組審查意見彙整納入專案報告中。
原能會已就專案報告各項資訊之假設合理性、分析正確性及相關佐證資料,審查確認台電公司已周全考量各項潛在原因和掌握可能因子、破壞機制及肇因,另亦確認電廠下個運轉週期在正常運轉、可預見運轉事件及設計基準地震事件伴隨冷卻水流失之假想事故狀況下之運轉安全,及爐心監測計畫的可行性和有效性,可確保機組運轉安全無虞。

台電公司於核一廠異常燃料檢修挪移作業前,已依原能會要求提出檢修挪移作業計畫,並考量該作業濳在安全風險及建立防範措施。檢修挪移作業期間原能會亦派員現場查證,確認無輻射異常外釋情形。台電公司已於1月11日將該束燃料從爐心安全退出至用過燃料池。
因應核一廠本次大修後續尚有10束燃料吊運作業,原能會並就台電公司所提後續燃料吊運安全計畫進行審查,要求台電公司需加強查證燃料吊運重量與高度及吊運過程監視,確保燃料吊運作業安全無虞。台電公司已於1月30日完成後續燃料吊運作業,原能會查證相關作業品質文件,均無異常情形。
原能會已要求台電公司應就本案提出完整的專案報告,包含肇因分析、運轉期間安全評估(含監測計畫)及爐心安全分析等。原能會專案小組針對台電公司提送報告進行專業技術審查,以確認其評估結果可符合工程評估要求且符合原能會核子反應器設施停止運轉後再起動管制辦法之要求,及相關運轉監測方案可有效執行。台電公司於2月16、24日正式提送「核一廠一號機燃料水棒連接桿斷開處理專案報告」及補充說明,另於3月16日及4月16日分別提送修訂一版、修訂二版,並將原能會專案小組審查意見彙整納入專案報告中。
原能會已就專案報告各項資訊之假設合理性、分析正確性及相關佐證資料,審查確認台電公司已周全考量各項潛在原因和掌握可能因子、破壞機制及肇因,另亦確認電廠下個運轉週期在正常運轉、可預見運轉事件及設計基準地震事件伴隨冷卻水流失之假想事故狀況下之運轉安全,及爐心監測計畫的可行性和有效性,可確保機組運轉安全無虞。


更新時間:2019-09-25 16:33
資料來源:核安管制組